东华理工徐景坤/南昌大学高典/江西科技师范卢宝阳CEJ:可复用PEDOT:PSS基导电生物粘附界面及其高分辨率肌电监测

导电生物粘附界面(EBI),尤其是导电聚合物水凝胶基EBI,在生物医疗设备、神经界面和可穿戴电子等多个领域展现出巨大应用潜力。然而,当前EBI大多是一次性使用产品,难以兼顾可重复使用和自愈合特性,这限制了其在实际生物电子应用和商业化方面的进一步发展。
近日,东华理工大学徐景坤教授、南昌大学高典教授和江西科技师范大学卢宝阳教授团队合作将动态非共价相互作用增强剂聚多巴胺(PDA)和导电聚合物PEDOT:PSS引入到粘附水凝胶基质聚丙烯酰胺(PAM)中,开发出一种可重复使用、可自愈合的EBI。这种EBI具有包括高导电率(5.57 S m-1)、类组织杨氏模量(2.7 kPa)、低界面阻抗(1 kΩ)、出色的粘附性(在猪皮组织上搭接剪切强度为46.45 ± 1.75 kPa、200次粘附/剥离循环后粘附强度保持率87%)、高自愈合效率(94.11%)以及良好的生物相容性。基于这些优势性能,该团队进一步制作了基于EBI的可复用肌电监测贴片(EMP),这种可复用EMP具有高分辨率肌电信号监测能力(信噪比为30.05 dB),超过同类商用电极(12.06 dB)。同时,经过200次粘附/剥离循环后信噪比仍能保持>20 dB,所记录的肌电信号显示出典型的信号时域和频域特性。该工作以“A reusable, healable, and biocompatible PEDOT:PSS hydrogel-based electrical bioadhesive interface for high-resolution electromyography monitoring and time-frequency analysis”为题发表在Chemical Engineering Journal上。
为确保生物组织和电子设备之间肌电信号传输的稳定性和准确性,生物组织和电子设备之间的高性能EBI应满足以下要求:(1)高信噪比信号记录,要求EBI具备低界面阻抗和高导电性;(2)可逆粘附性和自愈性,保证EBI的长期稳定性和耐用性;(3)优异的生物相容性,对生物组织无害或不会发生免疫排斥反应。为了克服以上问题,该团队主要采用了以下策略:
可复用EBI的设计与制备:
该团队选择了具有氢键强相互作用的PAM作为水凝胶基质,并引入高导电性的PEDOT:PSS以获得优异的电学性能。同时,加入动态非共价相互作用密度增强剂PDA(含儿茶酚基团和氨基),强化与PAM间的氢键相互作用以及与PEDOT:PSS间的静电相互作用和π-π堆积效应。为了研究各成分之间的动态非共价相互作用,作者采用密度泛函理论(DFT)计算模拟了相互作用及其分布情况。从生成的RDG图可以直观地分析,在强吸引力相互作用区域、范德华相互作用区域和强非键重叠区域,PEDOT:PSS-PAM-PDA水凝胶的每个等值面面积更大、颜色更深,证明了PDA的引入增强了水凝胶网络中的动态非共价相互作用。

图1可复用PEDOT:PSS水凝胶基EBI的设计
可复用EBI的可逆粘附性:
由于多重非共价相互作用和密集结合位点的协同作用,所制备的可复用EBI能与多种基底形成稳定粘附和共形接触。特别是其可逆粘附性,经过200次粘附/剥离循环后,EBI在猪皮组织上的粘附强度依然高达40.5 ± 4.16 kPa,在铂电极上为23.6 ± 2.08 kPa,具有较高的粘附强度保持率。这些优异的粘附性有望进一步促进可复用EBI的实际生物电子应用。

图2 可复用PEDOT:PSS水凝胶基EBI的粘附性
可复用EBI的自愈合性能:
可复用EBI还展现出优异的电学愈合性能(电阻0.05秒快速愈合)、力学愈合性能(应变94.11%愈合)、流变学愈合性能(多次自愈合后其储耗能模量快速恢复),这赋予了EBI在多次使用/机械损伤后可快速恢复至其初始电学、力学及流变学性能而不影响使用稳定性。

图3 可复用PEDOT:PSS水凝胶基EBI的自愈合性能
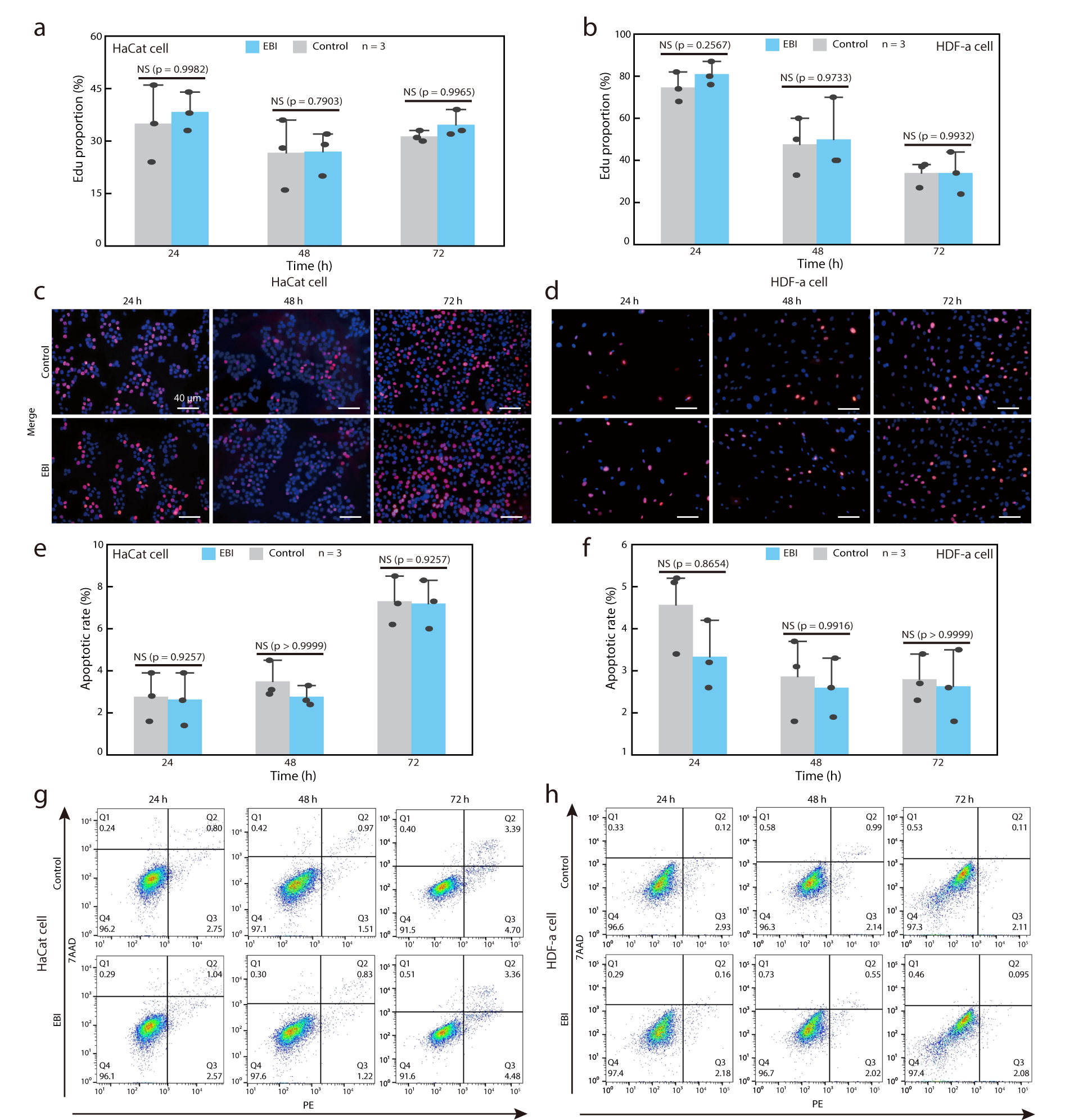
可复用EBI的生物相容性:
为确保可复用EBI在与人体组织接触时不会导致炎症反应、过敏反应等,该团队选择人类皮肤成纤维细胞(HDF-a细胞)和人类角质细胞(HaCaT细胞)评估了EBI提取物的细胞增殖能力和凋亡水平。EdU增殖实验表明,在含有提取物的培养基中培养的HDF-a细胞和HaCaT细胞在24、48和72小时后与在普通培养基中培养的对照组相比,增殖能力相似,无显著差异。流式细胞凋亡检测也表明经提取物处理的EBI组具有与对照组相当的细胞活力,细胞凋亡水平低于5%。这些结果表明可复用EBI具有良好的生物相容性。

图4 可复用PEDOT:PSS水凝胶基EBI的生物相容性
可复用EMP制作及其肌电信号检测和时频分析:
基于可复用EBI优越的可逆粘附性、高自愈率和优异的生物相容性,作者进一步制作了一种可复用四层肌电记录贴片(EMP)。可复用EMP能实现人体前臂肌肉肌电信号的可靠稳定记录,信噪比高达30.05 dB,远高于商用电极(12.06 dB)。所记录的肌电信号在20-500 Hz主频范围内具有较强的能量密度分布,消除了商业电极由于噪声干扰导致的高频率(> 500 Hz)信号漂移现象。可复用EMP的粘附性保证了其能在抗大变形/振动下的稳定性信号记录,同时优异的自愈合性也使得其能在切割/多次重复使用后仍能保持良好的肌电信号记录能力。

图5 基于可复用EBI的肌电电极贴片用于肌电信号监测和时频分析
综上所述,该团队通过在粘附性水凝胶基质PAM中引入动态非共价相互作用增强剂PDA和导电聚合物PEDOT:PSS构筑了可复用EBI。所制备的EBI在多次粘附/剥离循环后仍具有出色的粘附稳定性、高自愈合率、稳定的电学和电化学性能以及优异的生物相容性。作者进一步集成了基于EBI的可复用EMP,该EMP在多次使用后显示出卓越的肌电信号记录能力,总体性能优于商用电极。可复用EBI不仅为高性能导电生物粘附界面的设计提供了新理念,而且在健康监测和临床诊断方面具有潜在的应用价值。
该工作第一作者为江西科技师范大学硕士研究生万荣泰、余佳文及南昌大学硕士研究生权子怡;论文通讯作者是南昌大学高典教授、东华理工大学徐景坤教授以及江西科技师范大学卢宝阳教授;参与作者还包括复旦大学博士研究生马虎德、上海交通大学博士研究生李金昊等。
原文链接:
Rongtai Wan⸸, Jiawen Yu⸸, Ziyi Quan⸸, Hude Ma, Jinhao Li, Fajuan Tian, Wen Wang, Yajuan Sun, Junyan Liu, Dian Gao*, Jingkun Xu*, Baoyang Lu*, A reusable, healable, and biocompatible PEDOT:PSS hydrogel-based electrical bioadhesive interface for high-resolution electromyography monitoring and time-frequency analysis. Chemical Engineering Journal, 2024, 490, 151454. https://doi.org/10.1016/j.cej.2024.151454.
通讯作者简介:
徐景坤教授简介:东华理工大学二级教授、柔性电子江西省重点实验室名誉主任,全球前2%顶尖科学家、全球前1万、国内前1千名顶尖科学家。主要从事基于应用背景的导电高分子研究。主持国家重点研发计划课题、国家自然科学基金、科技部成果转化项目等国家级课题11项。获江西省自然科学一等奖1项、二等奖1项、江西省教学成果一等奖1项。发表SCI论文600余篇,引用20000余次,H因子70;授权发明专利20余项。
高典教授简介:南昌大学基础医学院副院长、肿瘤生物学江西省重点实验室副主任、博士研究生导师。近5年以第一作者或通讯作者在Chemical Engineering Journal、Open Biology、Clinical Immunology等肿瘤生物学和免疫学等较有影响力的SCI期刊上发表论文十余篇,累计主持国家自然科学基金项目4项。
卢宝阳教授简介:江西科技师范大学柔性电子创新研究院常务副院长、柔性电子江西省重点实验室主任。主要致力于导电聚合物人机融合交互界面构筑及先进加工制造技术开发。以第一或通讯作者在Nat. Mater.、Nat. Rev. Mater.、Nat. Commun.、Adv. Mater.、Chem. Soc. Rev.等期刊上发表SCI论文160余篇,引用7000余次,授权中国、美国发明专利20余项。主持国家自然科学基金等项目20余项,获江西省自然科学奖一等奖1项、二等奖1项、江西省高校科技成果一等奖2项。
******招聘信息********
江西科技师范大学卢宝阳教授团队招聘正式事业编、科研岗教师,待遇优厚,有意者请将个人简历等相关材料发送至luby@jxstnu.edu.cn,邮件标题请注明“姓名+毕业学校”,我们期待您的加盟!